News
-
The second phase of the cooperation agreement signed with the French National Institute for Agricultural, Food, and Environmental ResearchJul 01, 2024 -
The Sino-French Joint Laboratory on Grape and Wine (LIA Innogrape) Debuts at the Sino-French Science and Technology Cooperation Achievements ExhibitionMay 11, 2024
-
Abrupt Permafrost Thaw Intensifies Warming Effects on Soil CO2 EmissionApr 30, 2024 -
Scientists Unravel Spatial Heterogeneity of Neo- and Paleo-endemism for Plants in MadagascarMar 09, 2024 -
Chromatin Modifier-centered Pathway Points to Higher Crop YieldJan 18, 2024 -
Structure of a Photosystem Supercomplex from a Diatom Reveals Its Energy Transfer and Possible Photoprotective PathwaysOct 26, 2023 -
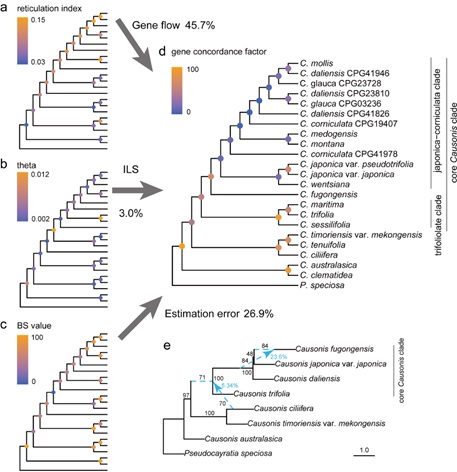
A case study of Causonis (the grape family) suggests potential roles of hybridization and polyploidization in the expansion of species distribution rangeOct 13, 2023 -
Researchers Discover the Transcriptional Mechanism Underlying Establishment of Callus Pluripotency during in intro Plant RegenerationOct 07, 2023 -
A high-resolution genotype–phenotype map identifies the TaSPL17 controlling grain number and size in wheatAug 31, 2023 -
Population genomic analyses demonstrate multiple domestications of domesticated Asian riceAug 14, 2023