News

Researchers reveal the molecular roadmap and long noncoding RNA landscape of sperm cell lineage development

Aug 30, 2018

Sperm cell (SC) lineage development from the haploid microspore to SCs represents a unique biological process, where the microspore generates a larger vegetative cell (VC) and a smaller generative cell (GC) enclosed in the VC, then the GC further develops to functionally specified SCs in the VC for double fertilization.

Understanding the mechanisms of SC lineage development remains a critical goal in plant biology.

Researchers from Institute of Botany, Chinese Academy of Sciences, showed that SC lineage development involves global repression of genes for pluripotency, somatic development and metabolism following microspore asymmetric division and coordinated upregulation of GC/SC preferential genes.

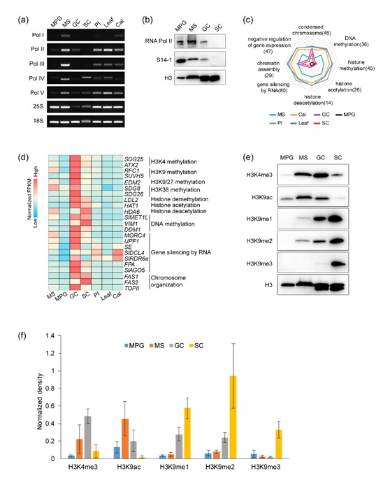
This process is accompanied by progressive loss of the active marks H3K4me3 and H3K9ac, and accumulation of the repressive marks H3K9 methylation. The SC lineage has a higher ratio of lncRNAs to mRNAs and preferentially expresses a larger percentage of lncRNAs than does the non-SC lineage.

A co-expression network showed that the largest set of lncRNAs in these nodes, with more than 100 links, are GC-preferential, and a small portion of lncRNAs co-express with their neighboring genes.

The study also showed that several candidate genes may be markers distinguishing the three cell types of the SC lineage. These results reveal the molecular programming and potential roles of lncRNAs for SC lineage development.

The research ,entitled “Transcriptomics analyses reveal the molecular roadmap and long noncoding RNA landscape of sperm cell lineage development” has been published in Plant Journal on July 26, 2018.

This work was supported by “973” project from the Ministry of Science and Technology.

 

Global transcription restriction during SC lineage development.

Articlelink: https://onlinelibrary.wiley.com/doi/abs/10.1111/tpj.14041

CONTAC INFO:
Institute of Botany, Chinese Academy of Sciences,
20 Nanxincun, Xiangshan, Beijing 100093, China
E-mail:
Int_office@ibcas.ac.cn

 

Appendix: