Abscisic acid (ABA) is a phytohormone that plays a fundamental role in plant development and stress response, especially in the regulation of stomatal closure in response to water deficit stress. The signal transduction that occurs in response to ABA and drought stress is mediated by protein phosphorylation and ubiquitination. Protein ubiquitination plays a fundamental role in accurate adjustment of abundance and activity on some key regulatory proteins. However, the mechanism of how E3 ligase regulated specifically in response to external stimuli is not unclear.
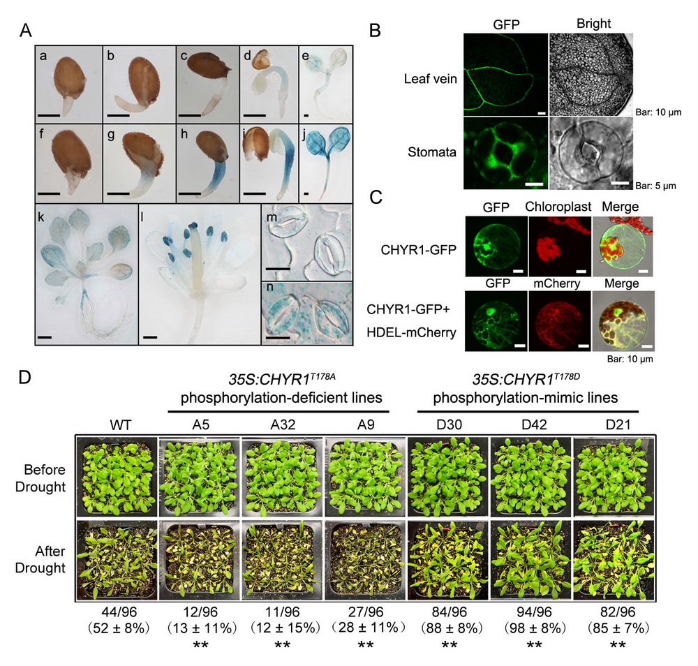
Prof. QIN Feng and her team from the Institute of Botany, CAS, have identified Arabidopsis thaliana CHYR1 as an ubiquitin E3 ligase. CHYR1 expression was significantly induced by ABA and drought, and along with its corresponding protein, was expressed mainly in vascular tissues and stomata. Analysis of CHYR1 gain-of-function and loss-of-function plants revealed that CHYR1 promotes ABA-induced stomatal closure, reactive oxygen species production, and plant drought tolerance. Furthermore, CHYR1 interacted with SnRK2 kinases and could be phosphorylated by SnRK2.6 on the Thr-178 residue. Overexpression of CHYR1T178A, a phosphorylation-deficient mutant, interfered with the proper function of CHYR1, whereas CHYR1T178D phenocopied the gain of function of CHYR1. This study identified a RING-type ubiquitin E3 ligase that functions positively in ABA and drought responses and detailed how its ubiquitin E3 ligase activity is regulated by SnRK2.6-mediated protein phosphorylation.
This work is published in the latest issue of Plant Cell on 27 October, 2015 (http://www.plantcell.org/content/early/2015/10/27/tpc.15.00321.full.pdf+html). DING Shuangcheng and ZHANG Bin in Professor QIN Feng’s lab are the Co-first authors of this paper. This research was supported by grants the National Basic Research Program of China, and the National Natural Science Foundation of China.

Legend: CHYR1 positively regulates ABA signaling and plant drought tolerance.
(A. CHYR1 expression profile in response to ABA, B. CHYR1 protein locates in vascular and stoma, C. The subcellular location of CHYR1 protein, D. Phosphorylation modulates CHYR1 function in plant.)
Contact Info:
Prof. QIN Feng
Researcher in Institute of Botany, CAS
qinfeng@ibcas.ac.cn
http://www.klpmp.net/ktz_display.asp?ktid=50&ktclass=8